通俗易懂的5S管理手册(图解)

2024-06-29
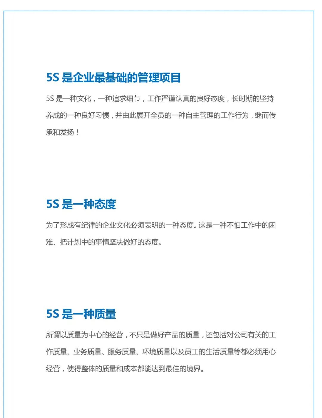
01
5S 是企业最基础的管理项目

5S 是一种文化,一种追求细节,工作严谨认真的良好态度,长时期的坚持养成的一种良好习惯,并由此展开全员的一种自主管理的工作行为,继而传承和发扬!

图片
02
5S 是一种态度

为了形成有纪律的企业文化必须表明的一种态度。这是一种不怕工作中的困难、把计划中的事情坚决做好的态度。  

图片
03
5S 是一种质量

所谓以质量为中心的经营,不只是做好产品的质量,还包括对公司有关的工作质量、业务质量、服务质量、环境质量以及员工的生活质量等都必须用心经营,使得整体的质量和成本都能达到最佳的境界。

图片

图片

图片

图片

图片

图片

图片

图片

图片

图片

图片

图片

图片

图片

图片

图片

图片

图片

图片

图片

图片

图片

图片

图片

图片

图片

图片

图片

图片

图片

图片

图片

图片

图片

图片

图片

图片

图片

图片

图片

图片

图片

图片

图片

图片

图片

图片

图片

图片

图片

图片

图片

图片

图片

图片

图片

图片

图片

图片

图片

图片

图片

图片

图片

图片

图片

图片

图片

图片

图片

图片

图片

图片

图片

图片

图片

图片

图片

图片

图片

图片

图片

图片

图片

图片

图片

图片

图片

图片

图片

图片

图片




图片

图片

图片

图片

图片

图片

图片

图片

图片


阅读213
分享
下一篇:这是最后一篇
上一篇:这是第一篇
写评论...